造物主在构建这个世界时,很多东西被设计为单向的,比如长江、黄河从西向东奔流不息;草木扎根于土,而枝叶参天的生长;人没法倒带重来的生老病死......,总之无法逆天而行。
人生不能倒带,电路又何尝不是?下面简单探讨下LDO的防倒灌设计。
当前手机内部LDO的调整管基本上都是MOS做的,而MOS带有寄生二极管,无法完全关断。如果VOUT大于VIN,寄生二极管就会正向偏置而导通,从而形成倒灌电流。如下图,以某款LDO为例,如果你在VOUT端接5V的电源,VIN端可以检测到4.4V左右的电压。因此该芯片为非防倒灌设计,将存在倒灌的问题。

倒灌是电路设计中令人担忧的问题,可能会导致意想不到的产品故障,电流过大会甚至会烧坏这个调整管。因此有的LDO在内部设计了防倒灌(防回流)功能,即Reverse Current Protection。
那么如何设计防倒灌电路呢?我们可以直接选择防倒灌的LDO,也可以选择在常规LDO的基础上外加器件,实现防倒灌功能。
并联肖特基
如下图,在输出和输入之间并联肖特基二极管,当输出电压超过输入电压时,因为肖特基二极管的正向电压较低,会充当急先锋而率先导通,导通后便把电压钳住,LDO中的体二极管便不会导通了。
但该方法相当于转移灾祸,像找个替罪羊一样,只能实现LDO的防倒灌,不能实现电路整体的防倒灌。

串联二极管
如下图,利用二极管的单向导通特性,在LDO输入端串联二极管以防倒灌,像在路口放了个禁止逆行的牌子。
但二极管会带来压降,影响整体的低压差设计。

背靠背调整管
这是最为常用的设计,在常规LDO的基础上,额外增加一个MOS Q1,Q1和Q2构成背靠背MOS,兄弟齐心,其利断金,实现防倒灌。
当检测到倒灌电流时,Q1 MOS断开,因为寄生二极管方向是向内的(IN->OUT),所以电流无法倒灌流通。
如下图,TI的TPS7B7702-Q1 LDO便是使用此方法设计防倒灌。

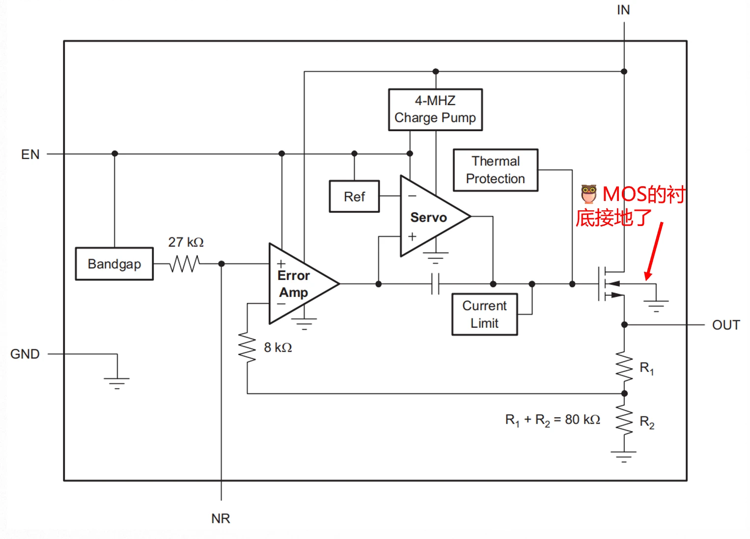
特殊衬底调整管
背靠背MOS方案的缺点很明显:有两个MOS,LDO压降基本上会翻倍,影响低压差设计。因此业界还有种方案,如下图,将MOS的衬底与GND相连,而没有连接到源级,避免形成寄生二极管。这种特殊的架构省去了MOS的体二极管,又不像背靠背MOS那样整体阻抗大,因此可以实现超低压差性能+防倒灌功能。
该NMOS将在栅极被拉低时完全关断,其源极和漏极之间形成一个高阻态,从而阻止电流从输出端流向输入端。而这又是通过EN脚拉低来实现的:当EN被拉低时,内部电荷泵停止工作,栅极电荷被放掉,NMOS完全关闭。

TI的TPS7A37便是采用此方法做的反向电流保护。