最早期的手机采用线性充电电路,尔后随着手机电池容量的不断增加,充电慢得像蜗牛爬行,所以线性充电被buck充电取代。但随着大容量电池的进一步发展,buck充电也遭遇了中年危机,效率和发热成为它无法逾越的高墙,因此限制了充电的瓦数。
当来到电荷泵时代,快充技术终于迎来了春天,实现了真正意义的快充!业界纷纷内卷,当前甚至把充电功率卷到了300W,5分钟可把手机充满,比做泡面的速度还快。当然,充电是一个系统性的工程,除了电荷泵技术,氮化镓充电器,超高倍率的电芯,以及散热技术也起到了关键作用。

勇气是人类的赞歌,业界最早的电荷泵是2:1电荷泵,18年初魅族就大胆量产了电荷泵充电方案,第一个吃螃蟹的人!但魅族没有宣称遥遥领先。

Buck charger损耗拆解
首先拆解一下Buck充电的能量损耗之谜,Buck charger的效率大约为90%左右,即使业界发展出了三电平Buck charger,也只是小修小补,没有革命性的变化。
那10%的损耗跑哪儿去了?对Buck charger 10%的损耗进行拆解,大约如下图:

Buck充电的核心元件为: 电感( inductor)、功率开关管(MOS)、同步MOS、电容。通过快速开关(通常为1.5MHz)控制电感的充放电来实现降压。开关闭合时,电感储能,电流线性增加;开关断开时,电感释放能量,电流线性减小。但电感本身是物理元件,有体积和饱和电流的限制,有铜损和铁损。

电荷泵的效率提升
电荷泵技术的出场,解决了Buck充电效率偏低和发热严重的瓶颈。
电荷泵充电,其能量转换路径发生了变化。

电荷泵充电,学名Switched Capacitor Converter,核心元件为MOS、飞电容(Flying Capacitor)、输出电容。 像一组旋转的水桶,通过时序控制,周期性地对飞电容进行充电和放电,从而在输出端产生所需的电压。因为不存在电感那个损耗大户,能量以电荷形式直接传递,所以效率非常高。
业界的看法是,在功率密度的表现上,电荷泵方案是Buck charger的300倍!简直是小个子却扛起了大旗。
但电荷泵也有软肋,电荷泵的缺点是: 输入电压和输出电压是固定变比的(如2:1,3:1, 4:1等),不能像Buck电路那样随心所欲地调节电压。此外电荷泵是开环控制的,不像Buck那样受闭环控制的保驾护航。

charge pump通过内部MOS,以一定的频率对电容进行充电和放电,进行电荷搬移,可以实现高达98%的效率,实现快充的同时,显著降低手机内部发热。根据资料,Buck charger 1A充电的温升等同于电荷泵5~6A充电的温升。
快充时凉飕飕的,某家的电荷泵充电温升云图就是最好的证明,如下所示:

电荷泵半压变换拓扑的原理

当前电荷泵按照架构可分为2:1(4:2)、3:1(6:2)、4:1架构,但最基础、最先在市面上量产的是2:1架构。下图为2:1电荷泵的变换示意图,核心是串并转换,分为两个步骤,即PHASE1(串)和PHASE2(并)。

最底层的原理是基于电容电压不能突变,然后使用开关管实现串并转换。
PHASE1:Q1和Q3导通,其他关断,VBAT和Vcfly串联,Vin = Vcfly + Vbat;
PHASE2:Q2和Q4导通,其他关断,Cfly和VBAT并联,电压变得相等,Vcfly = Vbat。
上面两个式子联立可得:Vin = 2 * VBAT,即2:1电荷泵实现了输入到输出的半压变换。
电荷泵参与充电的周期
虽然能力很强,但电荷泵并非全程都参与充电,仅在CC/CV大电流充电时刻发力,在小电流充电阶段属于闭目养神的状态。
需要在此说明的是,看似是杀鸡不用牛刀,其实是电荷泵也有缺点。一是开环的结构;二是有最小工作电流限制。这些原因也决定了Buck charger仍然居于历史舞台,和电荷泵协同完成充电工作。
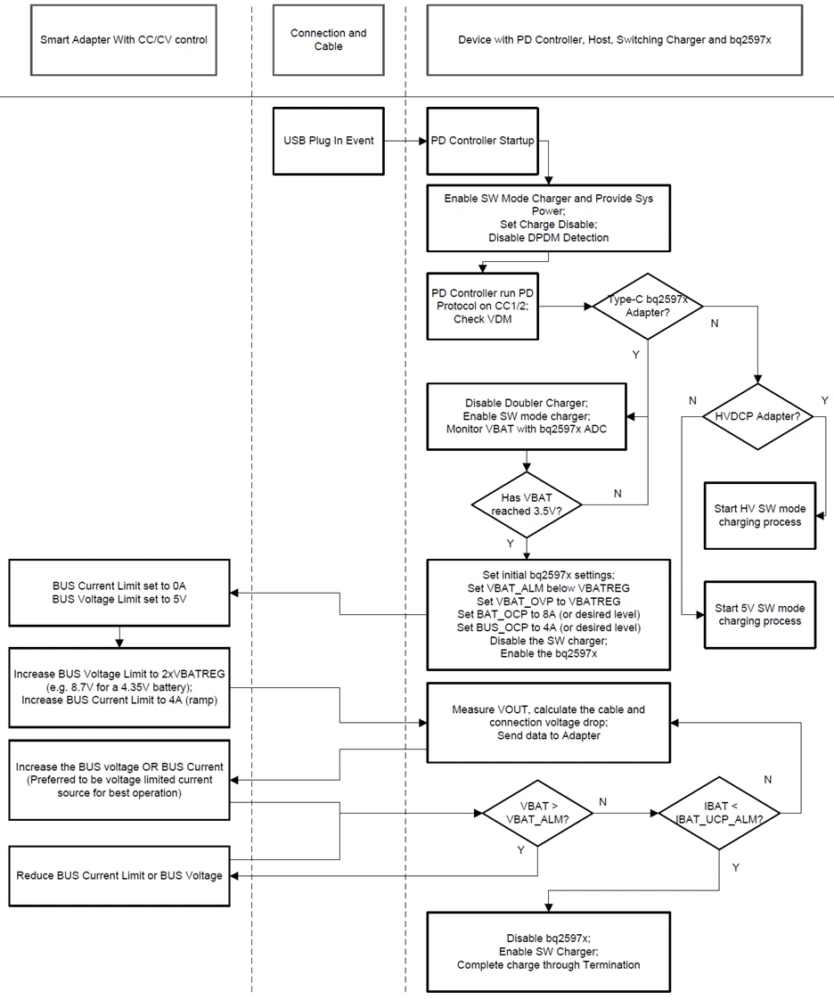
如下图,在电池的涓流充电和预充过程中,充电由buck充电IC控制。当电池电压达到3.5V时,手机向充电器申请电压,使能BQ25970电荷泵充电,通过微调VBUS的方式调节充电电流。
在CC阶段,手机会根据电池需求告诉充电器增减电流(如果电压超标,立马禁用输出)。一旦达到CV点,bq25970将向适配器提供反馈以减小电流,直到buck charger再次接管。
可见电荷泵充电也存在闭环反馈,只不过是软件闭环(与适配器以通信的方式调节电压),非硬件闭环。软件闭环的速度远远慢于硬件闭环,就像写信比打电话慢一样。


电荷泵充电流程图
下面的流程图就像一张藏宝图,展现了充电的控制过程。
