有唐一代三百年间,其统治阶级之变迁升降,即是宇文泰“关中本位政策”所鸠合集团之兴衰及其分化。盖宇文泰当日熔冶关陇胡汉民族之有武力才智者,以创霸业;而隋唐继其遗产,又扩充之。 - 陈寅恪·《唐代政治史述论稿》
根据陈寅恪先生的观点,西魏宇文泰受形势所迫创立关陇集团,立府兵制,设八柱国,与东魏之高欢、江南之萧梁相抗衡。该集团熔冶关陇胡、汉之有武力才智者,入则为相,出则为将,自无文武分途之事。不存在当今社会“文科生不懂电路,理科生不会写诗”的尴尬。关陇集团不仅左右了西魏、北周的政局,而且影响隋、唐两朝的政治发展。
在手机电源设计上,四开关管Buck or Boost(BOB)变换器是一种功能强大的拓扑,它融合了Buck(降压)和Boost(升压),如同关陇集团胡汉融合,宇文泰、元欣、李虎、李弼、于谨、独孤信、赵贵、侯莫陈崇等强人辈出一般。
背景
我们都知道,现在手机的续航焦虑是拉满的,如果让你主导降功耗,提升手机使用时长(DOU),你会怎么做?怎么卷?
手机的电池电压(VBAT)决定了系统电压(VPH_PWR,也称VSYS),当前大致在3.2~4.45V之间变化。手机里面的模块对电源噪声极为挑剔,故LDO用的较多。但不能直接把VSYS接到LDO的输入,暂不说电压值是否合适,这样效率太低了。所以一般把开关电源(DC/DC)当做中间级,输出一个中间态的电压,如下图所示:

这种“DC/DC + LDO”的架构可谓兼顾了效率和噪声。DC/DC效率高,将系统电压VPH_PWR转换到一个中间电压,然后为LDO供电,LDO的PSRR高,最终负载模块看到的是一个洁净、稳定的电压。
而这个中间级DC/DC,单独用Boost或者Buck都是行不通的,假使我们期望DC/DC输出中间态电压3.5V,3.2~4.45V到3.5V,不是单独的Buck或Boost能完成的,臣妾做不到哇。
此外,就算不care效率,手机的关机电压可是越来越低的(3.4V→3.2V→3.0V),后续可能更低。而有的芯片可能没跟上生态发展,不适应这么低的输入电压,那又该如何解决呢?
基于以上背景,四开关BOB(Buck or Boost)横空出世,C位出道,在手机电源中占据关键位置,高通平台中称为VREG_BOB。
它的形状是一个 H桥,电感放在中间的横梁,通过四个开关管的不同通断组合,实现不同的变换功能。

BOB的演进
为了实现的BOB,业界最开始并不是四开关BOB,而是由其他架构演进而来。
第一种为级联架构,如下图所示,你需要的不是降压或者升压吗。那我同时提供两种拓扑,把它们级联起来,先Boost在Buck不就行了吗?
这种方式肯定能实现预期目标,但是电路效率低,器件用量多,费钱又费电,在寸土寸金的电路板中不是一种理想的解决方案。

但我们可以对级联结构进行改进,如下图,两个DC/DC可以简化为共用一个电感,从而节省器件,这就形成了两开关BOB。
虽然省了点器件,但效率还是差点意思,我们可以换掉续流二极管,用MOS来替代,这样就得到了四开关BOB结构,电源界由此就多了一位ACE。

BOB变换类型
如前面所述,四开关BOB的四个开关管进行通断组合,可以实现不同类型的变换,那么具体是如何实现的呢?
1、Buck变换的实现
当Vin>Vo,表明输入电压高于所要输出的目标电压,需要降压。
那如何进行控制呢?如下图:
- Q3常通,Q4常断;
- Q1和Q2以Buck变换器的方式交替开关,Q1为上管(控制管),Q2作为下管(续流管)。
此时电路就成了一个同步Buck变换器。可以通过调节Q1驱动的占空比来控制输出电压,公式为Vout = D * Vin。

其驱动示意图如下图:

2、Boost变换的实现
当Vin<Vout,表明输入电压低于所要输出的目标电压,需要升压。
控制同理:
- Q1常通,Q2常断;
- Q3和Q4以Boost变换器的方式交替开关,Q4为控制管,Q3为同步整流管。
此时电路就是一个同步Boost变换器。通过调节Q4驱动的占空比来控制输出电压,公式为Vo = Vin / (1 - D_boost)。

3、直通模式的实现
当Vin≈Vout时的变换是真正有技术含量的地方,这里涉及到各家的竞争力,故datasheet中均介绍的不甚详细
有的芯片公司采用直通的策略,即Q1和Q3常通,Q2和Q4常断,此时电感L被连接到输入和输出之间。如果忽略开关管和电感的导通压降,则Vout≈Vin。

也有的公司采用组合工作模式,即在一个周期内,组合进行Buck和Boost的动作。例如先以Buck方式工作一段时间,再以Boost方式工作一段时间,控制更复杂些,但纹波特性较好。
BOB的控制器
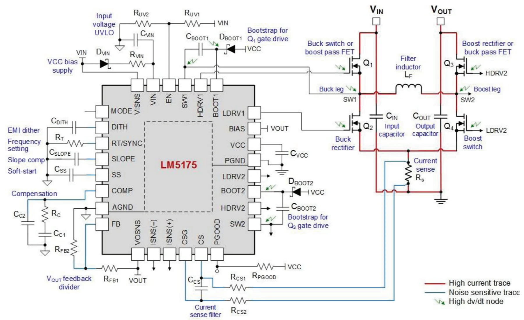
四个开关管搭配控制器才能实现完整的BOB功能,业界很多四开关BOB控制器,如TI的LM5175,更为详细的介绍可以查阅datasheet。


总结
四开关管Buck-Boost变换器是一种高性能的DC-DC变换器。通过巧妙的开关组合,将Buck和Boost拓扑融合在一个电路中,实现了宽范围、高效率、同相的电压转换。虽然比基本拓扑复杂,但在面对输入电压大幅波动的电子系统设计时,它业已成为不可或缺的解决方案。
能灵活适应变化的,才是真正的王者,如同关陇集团“取塞外野蛮精悍之血,注入中原文化颓废之躯,旧染既除,新机重启,扩大恢张,遂能别创空前之世局”。