Ship mode,俗称运输模式,是防止产品因长期存放期间,电池电量耗尽导致消费者拿到机器时,无法直接开机,而要充电后才能开机。这给消费者带来了不好的用户体验,因为消费者会狐疑产品是不是有问题,增加产品的退货率。
为了提升用户体验,需要电子设备具备ship mode功能,在出厂后可减小电池电流的消耗。当前手机项目包含ship mode设计,用户拿到手机第一刻能正常开机运行。

原理
在手机关机后,系统电压VPH_PWR(VSYS)是依旧存在的,连接到VPH_PWR的模块很多,因此会有漏电发生。
而如果切断VPH_PWR和电池的连接,便能够减小漏电。
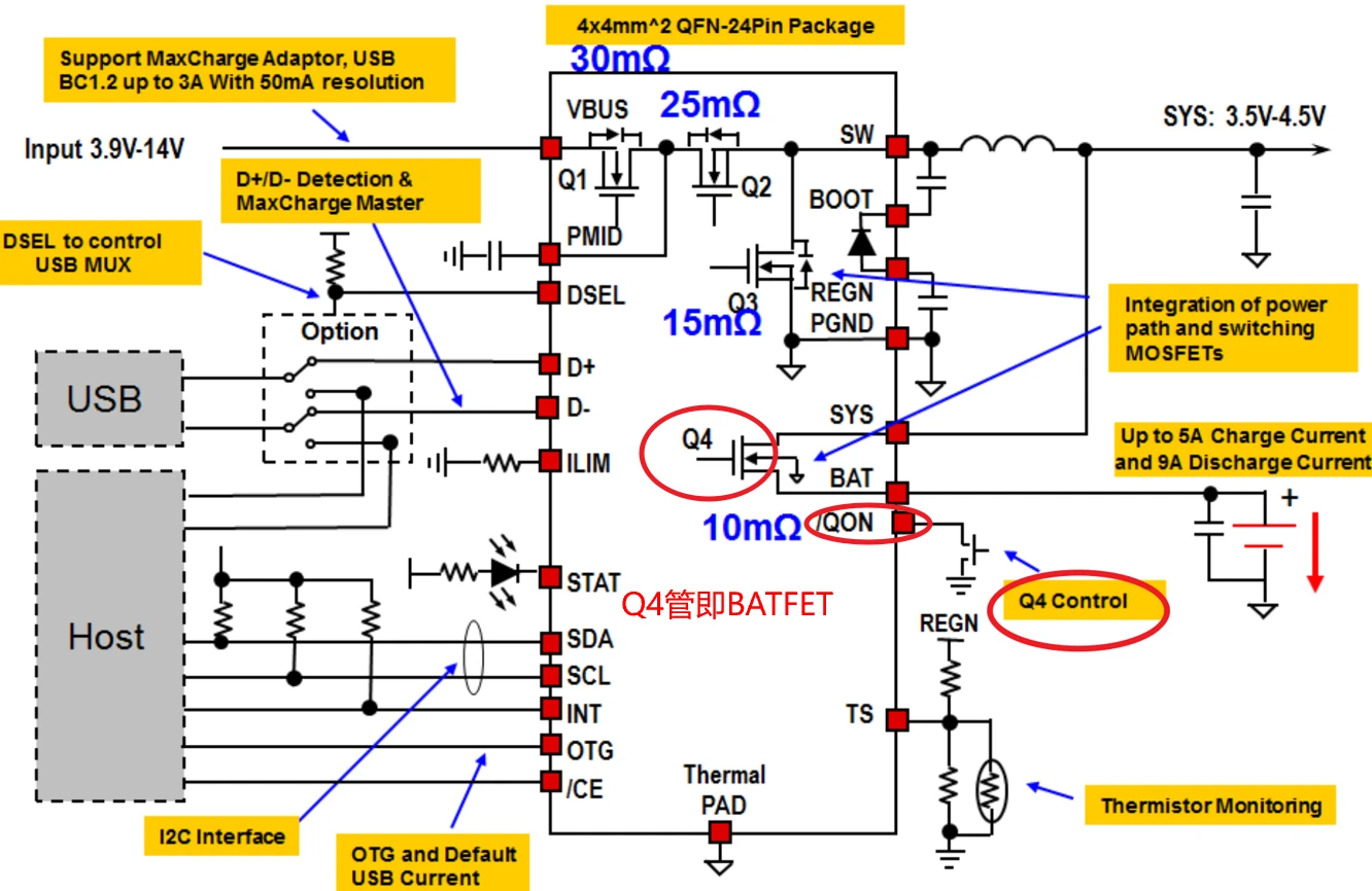
手机通过切断充电IC内部的BATFET,便可让手机进入Ship Mode,可通过配置寄存器的方式执行该操作。

如何退出Ship mode
以高通平台充电IC为例,充电IC检测到开机键为低电平便可自动退出Ship Mode,BATFET导通,其后PMK8550检测到开机键低电平便开始PBS开机流程。
如果手机没有使用平台的充电IC,而是使用外置的充电IC(比如TI的充电芯片),,要把QON脚接到开机键上,开机键拉低QON,则会使BATFET导通,充电IC退出ship mode。

插入充电器充电,也会自动退出Ship Mode。