各位看官,有没有思考过,在功能机横行的时代,当时的充电方案是什么样的呢?
MTK,江湖一哥,作为功能机时代的王者,他当时广泛使用一种基于PMOS+肖特基的线性充电方案。这套方案并没有给消费者带来太差的体验,当时的功能机充满电后放上十天半个月不充电也是稀松平常的事,哪像现在的手机一天一充都不够,像肾虚一样。
下面简要介绍下该方案,纯粹博诸君一乐,因为这些方案在当今卷大容量电池的时代已没有价值,就当手机行业的考古了。
背景
就像瘦子一般不大吃大喝,功能机时代电池容量普遍偏小,通常不需要过大的充电电流。
线性充电方案体积小、电路简单、易于使用;成本低廉;纹波和噪声小、对外辐射的噪声小。但是当充电电流大时,功耗很高,发热严重,故适合应用于小容量电池、小充电电流的项目。
PMOS线性充电方案是指使用一个PMOS作为调整管,搭配控制电路(运放和基准源等),构成一个完整的线性充电电路。使用PMOS时,栅极给个驱动信号就能控制,手机主板上电压多为3V左右,因此能轻松实现恒流控制。
那为什么不用NMOS呢?
如果使用NMOS作为高侧开关,为了使其充分导通(Vgs > Vgs(th)),栅极电压必须高于源极电压。这就需要额外的自举电路来产生一个高于Vin的电压,这便使电路复杂化了。此时的NMOS就像个高冷女神,非要额外用自举电路哄着才会理你。
电路图解析
如下图,电路核心是PMOS+肖特基二极管,PMOS能够控制充电电流的大小,肖特基二极管能够防止电池通过PMOS的寄生二极管倒灌。

VCHG即为VBUS,PMIC芯片通过CHRIN脚检测充电器插入。
R316为100ohm电阻,是为了防止外部浪涌打坏PMIC。
系统通过GATEDRV控制PMOS的VGS大小,来控制充电电流,VGS不同,通过MOS管的电流也不同。
请看下图PMOS的曲线,有恒流区的概念。当|Vgs| ≥ |Vgs(th)|,且|Vds|≥|Vgs-Vgs(th)|时,就会工作在恒流区,ID的大小主要取决于Vgs。此时PMOS输出特性为受控电流源,为电池提供恒流充电。

但PMOS内部存在一个寄生二极管,如果没有防倒灌措施,会导致非充电状态下,VBAT往VCHG灌电流,可能会带来意想不到的故障。因此增加一个大功率肖特基二极管防止倒灌,但代价是带来一定的压降和发热。
电流采样电阻两端连接到AP的ADC,AP能够计算出充电电流,然后驱动PMOS进行恒流控制,或者进行过流处理。
充电过程
首先看预充电,因为预充电时,手机的软件没跑起来,有点像植物人不能咀嚼,只能喂流食一样。来自AP的CHG_EN信号为低,此外AP的ADC也无法进行电流采样,故PMOS管处于关断状态。但ISENSE管脚额外集成了小电流驱动功能,此时可进行小电流充电,电流值计算为0.01V/0.33ohm=30mA左右。
当电池电压被充到高于3.2V时,手机软件启动,CHG_EN输出高电平,GATEDRV脚开始输出电压,控制PMOS进行充电。芯片检测ISENSE处电压,看是否为160mV,若过大则提高GATEDRV电压,若过小则降低GATEDRV电压。
恒压充电同理,亦有软件负责切换为恒压充电,并进行软件截止。
总结
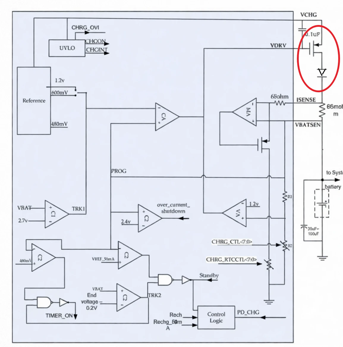
展讯也有类似的充电方案,都是一个师父教出来的,充电套路都差不多,其PMIC框图如下图,可供参考。

这些方案虽已退役,但对于电子爱好者来说,可能还是挺有趣的,故加以记录。