为什么我的笔记本/手机摸着麻手,有触电感?为什么验电笔能在笔记本外壳上sense到电压?

八年前曾在某公司做充电器开发,当时该公司新开了笔记本产品线。但笔记本上市后收到了大量用户投诉,抱怨笔记本外壳(金属外壳)有触电感。
部门主管让部门所有人排成队模拟用户体验一下,有的人极为敏感,能sense到,反馈像是被小动物咬了一口一样。虽说不是雷霆一击,把你烧糊,但这种酥麻刺痛感,短时间内也无法释怀。
除了笔记本,后续开发手机时,也遇到过用户反馈金属边框的手机充电时有触电感。
以上问题的罪魁祸首在于充电器内部的Y电容。
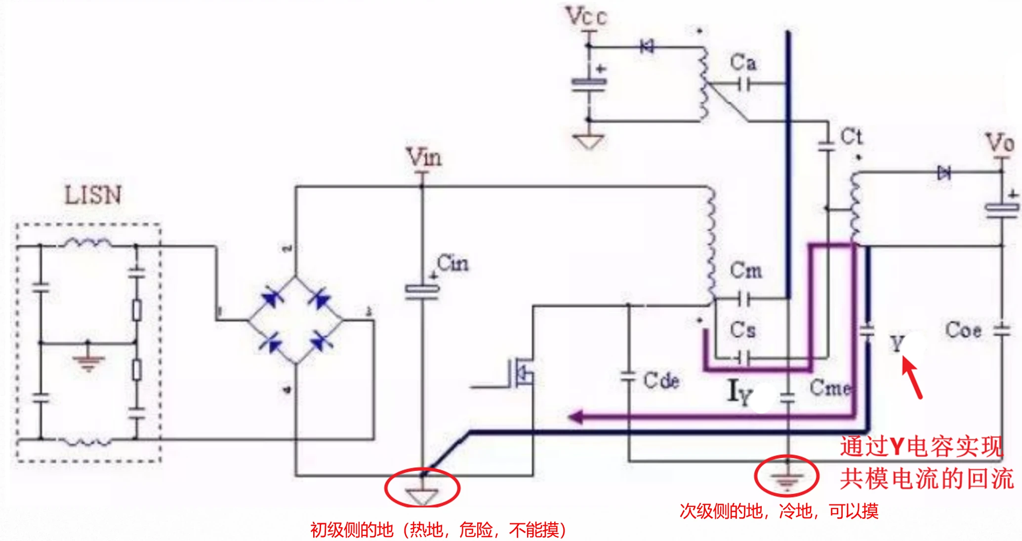
当前充电器多为两孔插头,充电器内部的Y电容跨接在原副边(原边指市电高压侧,副边指低压直流输出侧),Y电容可以降低共模噪声,但副作用是带来了漏电。

Y电容应用背景
在充电器的研发设计过程中,有个参数是必须要面对的,即共模噪声。该噪声指的是输出对大地的噪声,探头勾输出(正负均可),探头夹子接大地就可以测试共模噪声的波形了。

充电器的插头多是两个脚(火线和零线),非三脚插头,也就是说没有真正的地线,和大地是不算不共地的!那为什么还会存在共模噪声?
没有直接相连就不会有信号流动了吗?
寄生电容在这个时候起到了信号传导的作用,如果共模噪声是高频的,那么寄生电容对它来说就是一条低阻抗路径。共模电流将在输入、输出线、寄生电容、大地间流动,从而产生共模噪声信号,闹出动静。
共模噪声超标会导致EMC超标,还会导致“鬼手”问题(手机触摸屏失灵)。
解决手段之一就是Y电容,如下图,Y电容放置在在初级电路(市电侧)和次级电路的地之间,为高频的共模信号提供一个低阻抗的路径,使其能够通过地线流回源头,而不是窜到手机/笔记本上,这样可以大大降低传导干扰。

Y电容漏电原理
有了Y电容后,共模噪声问题是优化了,但客观上带来了漏电问题,成了新的麻烦。
这就像你握住电容的一个脚,然后把另一只脚插到市电插座一样,你试试看会不会被电到。
不要轻易尝试,这属于危险行为,电容隔直通交,而市电是50Hz的交流电,故存在电流传导路径。

如上图,Y电容越大,充电器原副边越容易实现内部回流,越容易减小共模噪声。但副作用就是电容容抗减小,漏电流增加。
此时漏电流值很容易计算,就是220V除以50Hz下Y电容的容抗值。
解决方案
这种触电感问题,虽然测量值很小,也已经满足企业标准/法规要求,但如果大批用户反馈有触电感,那么就得着手改善。因为用户是上帝,不用谈原理、谈参数,只要看用户体验,体验不好就得改。
对于这个漏电问题,当时的充电器部门表示很委屈,苹果充电器的Y电容也是这个容值啊,我们也没错啊?事后才发现苹果的笔记本有在金属外壳做了一层绝缘氧化处理,故不会有漏电感。
充电器端已经固定的情况下,在用户端,具体来说有以下几种漏电解决方案:
1、更换为三脚插头适配器,虽然不漏电,但那玩意儿太大,带着像扛个砖头一样,也是个鸡肋。
2、笔记本外壳贴绝缘材料,把你能接触到的地方给隔离、绝缘起来,像贴个创可贴一样,不贴它身上,就贴你身上。

3、人为给充电器接地
如下图(图片来自少数派-淳帅二代),人为把充电器的冷地接到大地上,不见得在充电器上搞,可以在充电线搞。Type-C充电线的金属铁壳(shell)就是GND,让它接大地(市电三孔插座的中间脚、家里的金属自来水管、墙上的铁钉)就行了。只要你的身体阻抗比接地物阻抗大,电流就会嫌贫爱富,绕道走(电流自动走低阻抗路径)。

4、专用Type-C漏电接地线
该方案实质就是方案三的量产版本,更为美观,更为安全。

总结
虽说有这么多漏电解决方案,但真爷们从不逃避。比起OKR、PBC、PIP、吆五喝六、画饼充饥、末位淘汰、35岁优化这些玩意,身体的刺痛感又算得上什么,它至少提醒我们不要麻木的活着。