从公开的资料来看,MTK PE4.0充电功率拓扑回到了BUCK charger/双BUCK charger,充电协议兼容PD3.0/PPS协议。
看起来像是高端产品线规划策略失败,回归到了低端产品充电方案,方案的成本较低。

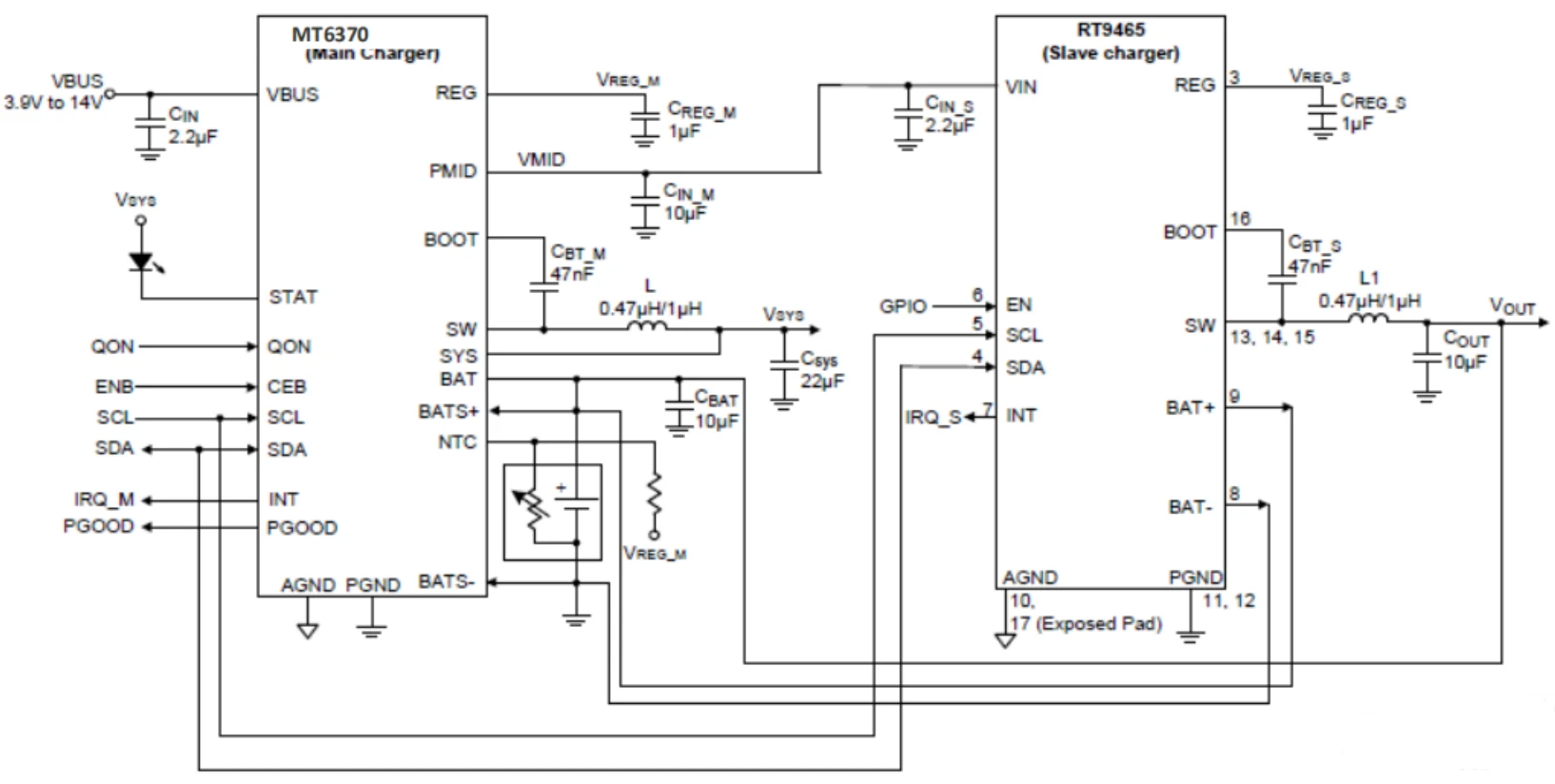
充电通路
两个buck charge并联充电。


从公开的资料来看,MTK PE4.0充电功率拓扑回到了BUCK charger/双BUCK charger,充电协议兼容PD3.0/PPS协议。
看起来像是高端产品线规划策略失败,回归到了低端产品充电方案,方案的成本较低。

两个buck charge并联充电。


备注:
1、如果转载,请注明转载自:夜枭手机网(www.yexiaoshouji.com)
2、网站有部分图片素材来自互联网,不可考源头,或联系不上作者,仅为了讲述原理,不涉及商业用途,如果侵犯您的权利,请联系我删除
3、如果有技术方面的疑问,可用微信/公众号私信联系我